化学所在非金属催化不对称氢化研究中取得进展分析测试百科网wiki版
国际包装信息网 包装报网络版
西安交大科研人员在固体flp催化领域取得新进展 陕西频道 凤凰网

Aventics过滤器0821303503

先导式电磁阀 Pcn Flp Series Uflow Automation 双通 Nf No

Flp 跨界 高分子领域 Jacs报道热响应性自愈凝胶 X Mol资讯
超 亚临界水中木质纤维素水解转化制化学品

无机 南方科技大学叶青团队jacs 一类全新路易斯超强酸 9 10 硼杂蒽三维无机类似物 反应
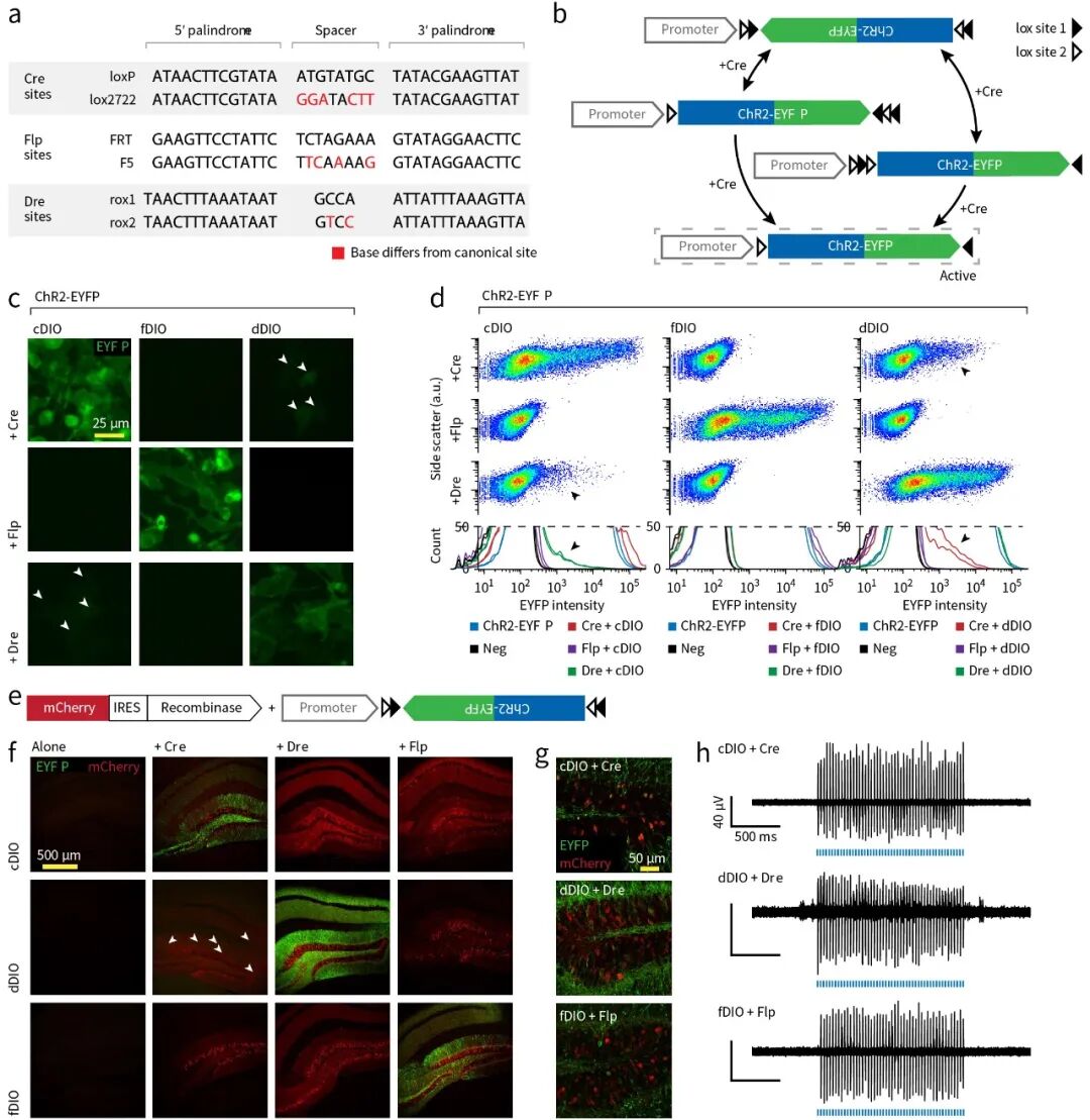
知识分享 一半海水 一半火焰 分子表达操控中高频出现的cre Flp Dre等重组酶系统如何工作 和元生物 微信公众号文章阅读 Wemp

金属所纳米碳材料高效催化过氧化氢电合成研究取得进展

Betway必威官网平台addgene Paav Hsyn Fdio Hm4d Gi Mcherry Wprepa Betway必威官网平台 Betwaycs Betway必威登录官网
Tags:
Archive